ICS13.220.
01
CCSC80
中华人民共和国国家标准
GB46034—2025
公众聚集场所投入使用营业
消防安全检查规则
Firesafetyinspectionrulesforpublicassemblyoccupancies
priortoopeningofbusinesses
2025-08-01发布
2026-02-01实施
国家市场监督管理总局
国家标准化管理委员会 发 布
前言…………………………………………………………………………………………………………Ⅲ
引言…………………………………………………………………………………………………………Ⅳ
1 范围………………………………………………………………………………………………………1
2 规范性引用文件…………………………………………………………………………………………1
3 术语和定义………………………………………………………………………………………………1
4 总体要求…………………………………………………………………………………………………1
5 资料审查…………………………………………………………………………………………………2
6 实地检查…………………………………………………………………………………………………2
7 综合评定…………………………………………………………………………………………………9
8 档案管理…………………………………………………………………………………………………9
附录A(资料性) 场所平面布置图和场所消防设施平面布置图内容要求……………………………10
附录B(资料性) 公众聚集场所投入使用营业消防安全检查记录表…………………………………11
参考文献……………………………………………………………………………………………………17
前 言
本文件按照GB/T1.1—2020《标准化工作导则 第1部分:标准化文件的结构和起草规则》的规定
起草。
请注意本文件的某些内容可能涉及专利。本文件的发布机构不承担识别专利的责任。
本文件由国家消防救援局提出并归口。
引 言
根据2021年4月29日修正的《中华人民共和国消防法》,公众聚集场所投入使用营业消防安全检
查申请人可以自主选择是否采用告知承诺方式办理。消防救援机构依法对作出承诺的公众聚集场所进
行核查,对不采用告知承诺方式办理的公众聚集场所进行检查。
为规范公众聚集场所投入使用营业的消防安全检查行为,预防和减少火灾发生,保障社会经济发展
和人民群众生命财产安全,依据《中华人民共和国消防法》等相关法律法规和消防技术标准制定本文件。
公众聚集场所投入使用营业
消防安全检查规则
1 范围
本文件规定了公众聚集场所投入使用营业消防安全检查的总体要求、资料审查、实地检查、综合评
定、档案管理。
本文件适用于消防救援机构对公众聚集场所投入使用营业消防安全检查,包括对采用告知承诺方
式办理的场所进行核查和对不采用告知承诺方式办理的场所进行检查。
2 规范性引用文件
下列文件中的内容通过文中的规范性引用而构成本文件必不可少的条款。其中,注日期的引用文
件,仅该日期对应的版本适用于本文件;不注日期的引用文件,其最新版本(包括所有的修改单)适用于
本文件。
GB/T5907(所有部分) 消防词汇
GB25203 消防监督技术装备配备
GB/T40248 人员密集场所消防安全管理
GB55036 消防设施通用规范
GB55037 建筑防火通用规范
3 术语和定义
GB/T5907(所有部分)、GB/T40248界定的以及下列术语和定义适用于本文件。
3.1
3.2
消防设施 fireprotectionfacility
建筑中设置的用于火灾报警、灭火、防烟排烟、人员疏散等设施的总称。
注:消防设施包括火灾自动报警系统、自动灭火系统、消火栓系统、防烟排烟系统以及应急广播和应急照明、安全疏
散设施等。
重要事项 importantitem
公众聚集场所投入使用营业消防安全检查中发现的违反消防法律法规、不符合消防技术标准,可能
导致火灾发生或者火灾危害增大,并且不能当场改正的各类不安全事项。
3.3
其他事项 otheritem
公众聚集场所投入使用营业消防安全检查中发现的除重要事项外,能当场或者限期改正的,情节轻
微的消防安全违法行为或者危害较小的火灾隐患等各类不安全事项。
4 总体要求
对公众聚集场所投入使用营业的消防安全检查,应符合下列要求:
a) 对申报的公众聚集场所(以下简称“场所”)的消防安全责任、消防安全管理、消防安全技术条件
内容进行抽查;
b) 按照资料审查、实地检查、综合评定的程序进行。
5 资料审查
5.1 资料审查的申报材料应包括:
a) 公众聚集场所投入使用营业消防安全告知承诺书或消防安全检查申报表;
b) 营业执照或载有统一社会信用代码的登记证照;
c) 场所平面布置图、场所消防设施平面布置图;
d) 消防安全制度、灭火和应急疏散预案;
e) 法律、行政法规规定的其他材料。
注:消防安全制度主要包括:消防安全教育、培训;防火巡查、检查;安全疏散设施管理;消防(控制室)值班;消防设
施、器材维护管理;火灾隐患整改;用火、用电安全管理;易燃易爆危险物品和场所防火防爆;专职消防队和志
愿消防队(微型消防站)的组织管理;灭火和应急疏散预案演练;燃气和电气设备的检查和管理;消防安全工作
考评和奖惩;其他必要的消防安全内容。
5.2 申请人提交的申报材料应齐全,并符合法定形式。场所平面布置图和场所消防设施平面布置图的
内容要求见附录A。
6 实地检查
6.1 检查方法
6.1.
1 实地检查应采用现场核对、抽查提问、抽查测试等方式,根据场所范围确定抽查内容及抽查部
位,并对照资料审查内容,使用符合GB25203规定的消防监督技术装备对场所进行随机现场抽样检查
及功能测试。检查人员应将抽查发现的重要事项和其他事项记录在公众聚集场所投入使用营业消防安
全检查记录表中,公众聚集场所投入使用营业消防安全检查记录表的式样见附录B。
6.1.
2 实地检查的抽查范围应符合下列规定。
a) 涉及抽查场所员工数量的:
1) 员工5人及以下的,全数检查;
2) 员工6至49人的,至少抽查5人,且包含消防安全责任人、消防安全管理人、消防控制室
值班员、保安人员等不同岗位;
3) 员工50人及以上的,至少抽查10人,且包含消防安全责任人、消防安全管理人、消防控制
室值班员、保安人员等不同岗位。
b) 涉及抽查建筑物栋数为2栋及以上的,全数检查。
c) 涉及抽查场所楼层数量的:
1) 使用层数为3层及以下的,全数检查;
2) 使用层数为4层至9层的,至少抽查其中的3层;
3) 使用层数为10层及以上的,至少抽查其中的4层,最多抽查不超过10层;
4) 使用楼层涉及建筑首层、地下层、标准层、避难层、顶层的,应列为抽查楼层。
d) 涉及抽查场所防火分区数量的:
1) 防火分区为3个及以下的,全数检查;
2) 防火分区为4个至9个的,至少抽查其中的3个;
3) 防火分区为10个及以上的,至少抽查其中的4个,最多抽查不超过10个。
6.1.
3 检查内容中有长度、宽度、高度、厚度、面积、距离等测量要求的,误差应在±5%以内。
6.2 检查内容
6.2.
1 消防安全责任
6.2.
1.1 检查内容包括:
a) 是否明确逐级和岗位消防安全职责,确定各级、各岗位的消防安全责任人员和责任范围,并符
合GB/T40248的有关要求;
b) 消防安全责任人是否由该场所法定代表人、主要负责人或者实际控制人担任,并以书面形式明
确消防安全职责;
c) 是否依法以书面形式确定本场所的消防安全管理人负责场所消防工作;
d) 消防安全责任人、消防安全管理人是否熟悉相关的消防法律法规和消防技术标准,具备与所从
事经营活动相匹配的消防安全知识和管理能力;
e) 实行承包、租赁或者委托经营、管理时,当事人订立的相关租赁或者承包合同是否依照有关法
规明确各方的消防安全责任;
f) 场所所在建筑由2个及以上单位管理或者使用的,是否已通过书面方式明确各方的消防安全
责任,并确定责任人对共用的消防设施、消防车通道和消防车登高操作场地进行统一管理。
6.2.
1.2 检查中存在下列情形应确定为重要事项:
a) 未依法确定消防安全责任人,或者未明确其相应职责的;
b) 未依法确定消防安全管理人,或者未明确其相应职责的。
6.2.
2 消防安全管理
6.2.
2.1 检查内容包括:
a) 是否制定消防安全制度和操作规程,制度和规程内容是否完整,并符合GB/T40248的有关要
求,是否履行基本管理制度决策程序;
b) 用火、用电安全管理是否符合消防技术标准要求,是否制定完善的动火作业安全管理制度;
c) 消防设施、器材标识的设置是否符合消防技术标准要求,是否定期维护保养,是否确保完好
有效;
d) 是否将容易发生火灾、一旦发生火灾可能严重危及人身和财产安全以及对消防安全有重大影
响的部位确定为消防安全重点部位,是否设置明显的防火标志、实行重点管理;
e) 消防控制室是否实行每日24h值班制度,每班是否不少于2人,值班操作人员是否持有相应
的消防职业资格证书,并能够熟练地掌握值班应急程序和操作相应的消防设施;
f) 是否对新上岗员工或者进入新岗位的员工进行上岗前的消防安全培训;
g) 是否制定灭火和应急疏散预案,预案内容是否符合要求,是否组织员工熟悉灭火和应急疏散预
案并开展演练;
h) 是否按照法律法规和消防技术标准建立专职消防队、志愿消防队(微型消防站);
i) 是否依法建立消防档案。
6.2.
2.2 检查中存在下列情形应确定为重要事项:
a) 未按要求建立消防安全制度的,或者动火作业安全管理制度中未明确主体责任、审批程序、作
业人员管理和作业现场管控措施等要求的;
b) 消防控制室值班员未持证上岗,或者不掌握值班应急程序的;
c) 未制定灭火和应急疏散预案,或者承担疏散引导任务的人员不掌握岗位职责的;
d) 未按照法律法规和消防技术标准建立专职消防队、志愿消防队(微型消防站),或者现场拉动测
试到场时间不符合要求的;
e) 违反法律法规和消防技术标准使用、储存易燃易爆危险品的。
6.2.
3 消防安全技术条件
6.2.
3.1 通用要求
场所消防安全技术条件除满足本文件的要求外,相关消防技术条件还应满足GB55036和
GB55037的有关要求。
6.2.
3.2 总平面布局、平面布置、防火分区及防火分隔、内部装修
6.2.
3.2.
1 检查应符合下列要求:
a) 抽查场所所在建筑防火间距是否符合消防技术标准要求、是否被占用,设置的消防车通道是否
被占用、堵塞、封闭,设置的消防车登高操作场地是否被占用,设置的消防救援口是否被遮挡;
是否设置影响逃生、灭火救援的架空管线、广告牌等障碍物;
3.2.
b) 检查场所设置的位置是否符合消防技术标准要求;
c) 抽查防火分区和防火分隔是否符合消防技术标准要求,电缆井、管道井等是否采用防火封堵材
料封堵;
d) 抽查室内装修工程是否改变平面布局,装修材料燃烧性能等级是否符合消防技术标准要求。
6.2.
2 检查中存在下列情形且无法当场改正时应确定为重要事项:
a) 场所所在建筑和其他建筑之间的防火间距不符合消防技术标准要求,或者被占用的;
b) 场所所在建筑未按消防技术标准设置消防车道,或者消防车道不能满足消防车通行的;
c) 场所所在建筑消防车登高操作场地不能满足消防扑救作业条件的;
d) 消防救援口被遮挡的;
e) 场所位置的设置不符合法律法规和消防技术标准要求的;
f) 场所的防火分区设置不符合消防技术标准要求的;
g) 场所的防火分隔设置不符合消防技术标准要求的;
h) 场所的防火墙、防火卷帘、防火门、防火窗等防火分隔设施被拆除、损坏或者无法实现防火分隔
功能的;
i) 场所的电缆井、管道井的防火封堵材料选用或者填塞不符合消防技术标准要求的;
j) 擅自减少、改动、拆除、遮挡消防设施或者器材及其标识、疏散指示标志、疏散出口、疏散走道或
者疏散横通道,擅自改变防火分区或者防火分隔、防烟分区及其分隔,影响消防设施或器材的
使用功能和正常操作的;
k) 疏散出口的门,疏散走道及其尽端、疏散楼梯间及其前室的顶棚、墙面和地面等部位使用镜面
反光材料的;
l) 疏散楼梯间及其前室等部位的装修材料的燃烧性能不符合消防技术标准要求的;
m)场所装修材料的燃烧性能不符合消防技术标准要求的。
6.2.
3.3 安全疏散
6.2.
3.3.
1 对公共娱乐场所应全数检查安全出口,对其他公众聚集场所应按照6.1.2的规定,抽查到的
防火分区或者楼层全数检查安全出口,检查应符合下列要求:
a) 检查疏散通道和安全出口数量、宽度和疏散距离,以及疏散楼梯、疏散门的设置形式是否符合
消防技术标准要求;
b) 检查疏散通道和安全出口有无占用、堵塞、封闭以及其他妨碍安全疏散的情况;
c) 对于设在民用建筑中的电影院、高层民用建筑中的儿童活动场所,以及与住宅部分设置在同一
建筑内的场所,还应检查是否设置符合要求的独立安全出口和疏散楼梯。
6.2.
3.3.
2 检查中存在下列情形且无法当场改正时应确定为重要事项:
a) 场所未按消防技术标准设置独立的安全出口或者疏散楼梯的;
b) 场所的安全出口数量、间距,疏散门形式、开启方向等设置不符合消防技术标准要求的;
c) 场所的疏散楼梯间设置形式、防火分隔、前室面积、穿越管线等不符合消防技术标准要求的;
d) 场所的疏散距离不符合消防技术标准要求的;
e) 场所的安全出口、疏散楼梯、疏散走道宽度不符合消防技术标准要求的;
f) 场所未按消防技术标准设置避难走道、避难间、避难层,或者避难走道、避难间、避难层被占
用的;
g) 场所在门窗设置影响逃生和灭火救援的障碍物的。
6.2.
3.4 火灾自动报警系统
6.2.
3.4.
1 对抽查到的防火分区或者楼层的检查应符合下列要求:
a) 至少抽查2个火灾报警探测器、1处手动报警按钮及其连接线路,检查火灾报警探测器的外观
和火灾报警功能、火灾报警控制器火灾报警功能和报警部件地址信息的准确性以及系统线路
的保护情况;设有点型红外火焰探测器、图像型火灾探测器等特种火灾探测器,至少抽查1个;
b) 设置消防电话的,至少抽查1个消防电话,测试通话情况;
3.4.
c) 设置消防应急广播的,检查消防应急广播的播放情况;
d) 设有常开式防火门、防火卷帘、机械防排烟系统的,检查自动消防设施动作情况。
6.2.
2 检查中存在下列情形且无法当场改正时应确定为重要事项:
a) 场所按照消防技术标准应当设置火灾自动报警系统而未设置的;
b) 火灾探测器有破损、装修污染、防尘帽未摘除的;
c) 采用模拟发烟、升温、发光装置测试,火灾探测器报警确认灯未常亮的;
d) 场所设置的火灾自动报警系统无法报警或者无法实现联动控制功能的。
6.2.
3.5 室内消火栓系统
6.2.
3.5.
1 对抽查到的防火分区或者楼层的检查应符合下列要求:
3.5.
a) 抽查2个室内消火栓,涉及系统最不利点处的列为抽查消火栓,检查器材配备是否符合消防技
术标准要求,水压是否正常;
b) 测试现场、远程或者联动启泵功能。
6.2.
2 检查中存在下列情形且无法当场改正时应确定为重要事项:
a) 场所按照消防技术标准应当设置室内消火栓系统而未设置的;
b) 场所室内消火栓系统管网无水,或者栓口压力等不符合消防技术标准要求,无法正常供水的;
c) 场所所在建筑消防水泵无法现场、远程或者联动启动的。
6.2.
3.6 自动喷水灭火系统
6.2.
3.6.
3.6.
1 应至少抽查1个报警阀组,在最不利点处测试末端试水装置,检查自动喷水灭火系统水压是
否正常,并检查水流指示器、压力开关动作情况,测试现场、远程或者自动启泵功能。
6.2.
2 检查中存在下列情形且无法当场改正时应确定为重要事项:
a) 场所按照消防技术标准应当设置自动喷水灭火系统而未设置的;
b) 场所自动喷水灭火系统管网无水,或者末端试水装置压力等不符合消防技术标准要求,无法正
常供水的;
c) 场所所在建筑消防水泵无法现场、远程或者自动启动的。
6.2.
3.7 消防水源和室外消火栓系统
6.2.
3.7.
3.7.
1 检查应符合下列要求:
a) 对全部消防水池、消防水箱、消防水泵房进行检查;
b) 至少抽查1处室外消火栓,查看是否被埋压、圈占、遮挡,进行放水检查。
6.2.
2 检查中存在下列情形且无法当场改正时应确定为重要事项:
a) 场所所在建筑按照消防技术标准应当设置消防水池、消防水箱、消防水泵房而未设置的;
b) 场所所在建筑消防水泵房设置位置、耐火等级不符合消防技术标准要求的;
c) 场所所在建筑消防水泵房疏散门不能直通室外或者安全出口的;
d) 场所所在建筑按照消防技术标准应当设置室外消火栓系统而未设置的;
e) 场所所在建筑管网无水,或者栓口压力等不符合消防技术标准要求,无法正常供水的。
6.2.
3.8 水泵接合器
6.2.
3.8.
1 检查应符合下列要求:
a) 查看是否被埋压、圈占、遮挡;
b) 查看是否标明供水区域、供水系统类型和额定压力;
c) 每一个供水分区至少抽查1个水泵接合器的运行情况。
6.2.
3.8.
2 检查中存在下列情形且无法当场改正时应确定为重要事项:
a) 场所所在建筑按照消防技术标准应当设置水泵接合器而未设置的;
b) 场所所在建筑已按照消防技术标准设置水泵接合器,但无法实现功能的。
6.2.
3.9 气体灭火系统
6.2.
3.9.
1 检查应符合下列要求:
a) 抽查气瓶间的气瓶压力;
3.9.
b) 至少抽查1个防护区的装置运行情况。
6.2.
2 检查中存在下列情形且无法当场改正的应确定为重要事项:
a) 场所按照消防技术标准应当设置气体灭火系统而未设置的;
b) 场所按照消防技术标准已设置气体灭火系统,但无法实现功能的。
6.2.
3.10 防烟排烟设施
6.2.
3.10.
1 对抽查到的防火分区或者楼层的检查应符合下列要求:
a) 抽查防烟分区设置情况,至少抽查1个防烟、排烟系统风机的运行情况;
b) 至少抽查1个防烟、排烟系统的送风口、排烟口以及防火阀、排烟防火阀的外观、运行情况;
c) 采用自然排烟的,抽查排烟窗的有效开窗面积及开启方式。
6.2.
3.10.
2 检查中存在下列情形且无法当场改正时应确定为重要事项:
a) 场所按照消防技术标准应当设置防烟排烟设施而未设置的;
b) 场所所在建筑防烟排烟风机、补风机无法联动控制启动,或者无法在现场手动启动,或者无法
在消防控制室远程启动的;
c) 自然排烟窗的有效开窗面积或者开启方式不符合消防技术标准要求的。
6.2.
3.11 防火卷帘
6.2.
1 对抽查到的防火分区或者楼层应全数检查防火卷帘外观、联动、手动升降情况。
3.11.
6.2.
3.11.
2 检查中存在下列情形且无法当场改正时应确定为重要事项:
a) 场所的防火卷帘设置不符合消防技术标准要求的;
b) 场所的防火卷帘被拆除、损坏或者无法实现防火分隔功能的。
6.2.
3.12 防火门
6.2.
3.12.
3.12.
1 对抽查到的防火分区或者楼层的检查应符合下列要求:
a) 查看封闭楼梯间、防烟楼梯间及其前室的防火门的耐火性能、外观、开启方向,以及顺序器、闭
门器是否完好有效;
b) 查看常开防火门是否能联动、手动关闭,启闭状态是否在消防控制室正确显示。
6.2.
2 检查中存在下列情形且无法当场改正时应确定为重要事项:
a) 场所的防火门设置不符合消防技术标准要求的;
b) 场所的防火门被拆除、损坏或者无法实现防火分隔功能的。
6.2.
3.13 消防应急照明和疏散指示标志
6.2.
3.13.
1 对抽查到的防火分区或者楼层的检查应符合下列要求:
a) 至少抽查一条疏散路径上的疏散指示标志、应急照明,抽查数量最多不超过6处,不足6处
的,全数检查;
b) 查看设置方式、外观、指示方向是否准确;
3.13.
c) 切断主电源后测试是否具备应急功能,照度是否符合消防技术标准要求。
6.2.
2 检查中存在下列情形且无法当场改正时应确定为重要事项:
a) 场所按照消防技术标准应当设置消防应急照明或者疏散指示标志而未设置的;
b) 场所的消防应急照明或者疏散指示标志选型、照度、连续供电时间等不符合消防技术标准要
求的。
6.2.
3.14 电气线路
6.2.
3.14.
1 对抽查到的防火分区或者楼层的检查应符合下列要求:
3.14.
a) 至少抽查1处,电热设备靠近可燃物的,查看是否采取隔热、散热等防火保护措施;
b) 至少抽查1处,有可燃物的吊顶或者难燃性、可燃性墙体内敷设电气线路的,查看是否按要求
采取穿金属导管、封闭式金属槽盒等防火保护措施;
c) 查看是否按要求设置电气火灾监控系统。
6.2.
2 检查中存在下列情形且无法当场改正时应确定为重要事项:
a) 电热设备靠近可燃物的没有采取隔热、散热等防火保护措施的;
b) 有可燃物的吊顶或者难燃性、可燃性墙体内敷设电气线路,电气线路未按消防技术标准要求采
取穿金属导管、封闭式金属槽盒等防火保护措施的;
c) 场所按照消防技术标准应当设置电气火灾监控系统而未设置的。
6.2.
3.15 燃气
6.2.
3.15.
1 对抽查到的防火分区或者楼层的检查应符合下列要求:
a) 查看燃气使用位置是否符合消防技术标准要求;
b) 查看瓶组间的设置是否符合消防技术标准要求;
3.15.
c) 查看是否按要求设置可燃气体探测报警装置、手动和自动切断装置。
6.2.
2 检查中存在下列情形且无法当场改正时应确定为重要事项:
a) 燃气使用位置不符合消防技术标准要求的;
b) 瓶组间的设置不符合消防技术标准要求的;
c) 未按消防技术标准设置可燃气体探测报警和燃气管道切断装置的。
6.2.
3.16 灭火器
对抽查到的防火分区或者楼层的检查应符合下列要求:
a) 至少抽查3个灭火器配置点,抽查灭火器数量最多不超过6个,不足6个的,全数检查;
b) 查看配置位置、数量、类型是否正确,灭火器的工作压力是否符合要求。
6.2.
3.17 消防电梯
6.2.
1 对抽查到的防火分区或者楼层应检查消防电梯设置、运行情况。
3.17.
6.2.
3.17.
2 检查中存在下列情形且无法当场改正时应确定为重要事项:
a) 场所按照消防技术标准应当设置消防电梯而未设置的;
b) 场所的消防电梯前室使用面积,消防电梯前室、消防电梯井的防火分隔措施不符合消防技术标
准要求的;
c) 场所的消防电梯载重、运行速度、控制方式、内部装修、防水措施、井底排水等不符合消防技术
标准要求的。
6.2.
3.18 消防控制室
6.2.
1 应检查场所所在建筑消防控制室设置和运行情况。
3.18.
6.2.
3.18.
2 检查中存在下列情形且无法当场改正时应确定为重要事项:
a) 场所所在建筑按照消防技术标准应当设置消防控制室而未设置的;
b) 场所所在建筑消防控制室设置位置、耐火等级不符合消防技术标准要求的;
c) 场所所在建筑消防控制室疏散门不能直通室外或者安全出口的;
d) 场所所在建筑消防控制室内有穿过与消防设施无关的电气线路及管路的。
6.2.
3.19 声音、视频警报
6.2.
3.19.
3.19.
1 对电影院观众厅、卡拉OK等公共娱乐场所的检查应符合下列要求:
a) 至少抽查3处,不足3处的,全数检查;
b) 查看模拟火灾状况下音响、画面是否切换至火灾警报和疏散指示状态。
6.2.
2 检查中存在下列情形且无法当场改正时应确定为重要事项:
a) 按照消防技术标准应当设置声音、视频警报而未设置的;
b) 无法实现音响、画面切换至火灾警报和疏散指示状态。
6.2.
3.20 其他设施
6.2.
1 如存在直升机停机坪、自动跟踪定位射流系统等,应抽查设置和运行情况。
3.20.
6.2.
3.20.
2 检查中存在下列情形且无法当场改正时应确定为重要事项:
a) 场所按照消防技术标准应当设置而未设置的;
b) 场所按照消防技术标准已设置的其他设施,无法实现功能的。
6.2.
4 其他消防安全事项
检查中存在下列情形且无法当场改正时应确定为重要事项:
a) 场所存在其他消防安全问题,可能构成重大火灾隐患,或者违反消防技术标准强制性条文规
定的;
b) 场所存在其他违反消防法律法规规章的规定,可能严重威胁公共安全的。
6.3 特殊情况
6.3.
1 当场所设置在建筑的局部时,该场所投入使用营业消防安全检查的检查内容除应符合6.2的要
求之外,还应符合下列要求。
a) 检查场所的消防安全责任、消防安全管理时,应查看下列内容:
1) 共用的消防控制室、消防设施等是否明确各方消防安全管理责任;
2) 场所是否与整体建筑的消防控制室、应急处置队伍建立通讯联络以及应急响应处置机制。
b) 检查场所的消防安全技术条件时,应查看下列内容:
1) 场所是否与其他区域有符合消防技术标准要求的防火、防烟分隔;
2) 场所设置位置是否符合法律法规和消防技术标准要求,场所内部的消防安全技术条件是
否符合消防技术标准要求;
3) 场所所在建筑中与场所安全疏散、消防设施联动控制、灭火救援直接相关的消防安全技术
条件是否符合消防技术标准要求;当场所所在建筑或者所在区域已经消防安全检查合格
时,可将总平面布局、消防水源、室外消火栓、水泵接合器、消防电梯列为选查内容。
2 经消防安全检查合格的场所重新申报时,应符合下列要求:
6.3.
a) 已改变原使用性质的场所,应执行现行消防技术标准;未改变原使用性质但已重新进行室内装
修的场所,重新装修的部分应执行现行消防技术标准;
b) 仅变更单位名称、法定代表人或者主要负责人的场所,或者未改变原使用性质且没有重新进行
室内装修的场所,应执行不低于原行政许可时的消防技术标准。
注1:改变使用性质,一般指为满足场所或者建筑新的使用功能需要,适用消防技术标准中不同的技术指标而进行
的改建。
注2:重新装修,一般指对场所内部平面布置、装修材料等进行调整、变更的改造工程。
6.3.
3 当场所已设置按照消防技术标准可不设置的消防设施时,可在实地检查中一并检查。该消防设
施存在不符合消防技术标准要求的问题如果不影响场所应设的其他消防设施的正常使用,则不影响综
合评定的结果。
7 综合评定
7.1 综合评定应综合考虑资料审查和实地检查,并做出对公众聚集场所投入使用营业的消防安全检查
结论。
7.2 综合评定应分为合格与不合格,按下列条件作出评定:
a) 资料审查不通过的,评定为不合格;
b) 资料审查通过且按照第6章的要求进行检查后不存在重要事项的,评定为合格;存在1项以上
(含本数)重要事项的,无论是否存在其他事项,评定为不合格。
8 档案管理
档案应符合下列要求:
a) 应包含资料审查和消防安全责任、消防安全管理、消防安全技术条件检查等方面的资料;
b) 内容较多时可立分册并集中存放,部分可通过部门信息共享方式核查的资料可不必存放纸质
资料,有条件的可以建立电子档案备份;
c) 按照消防救援档案管理相关规定进行保存。
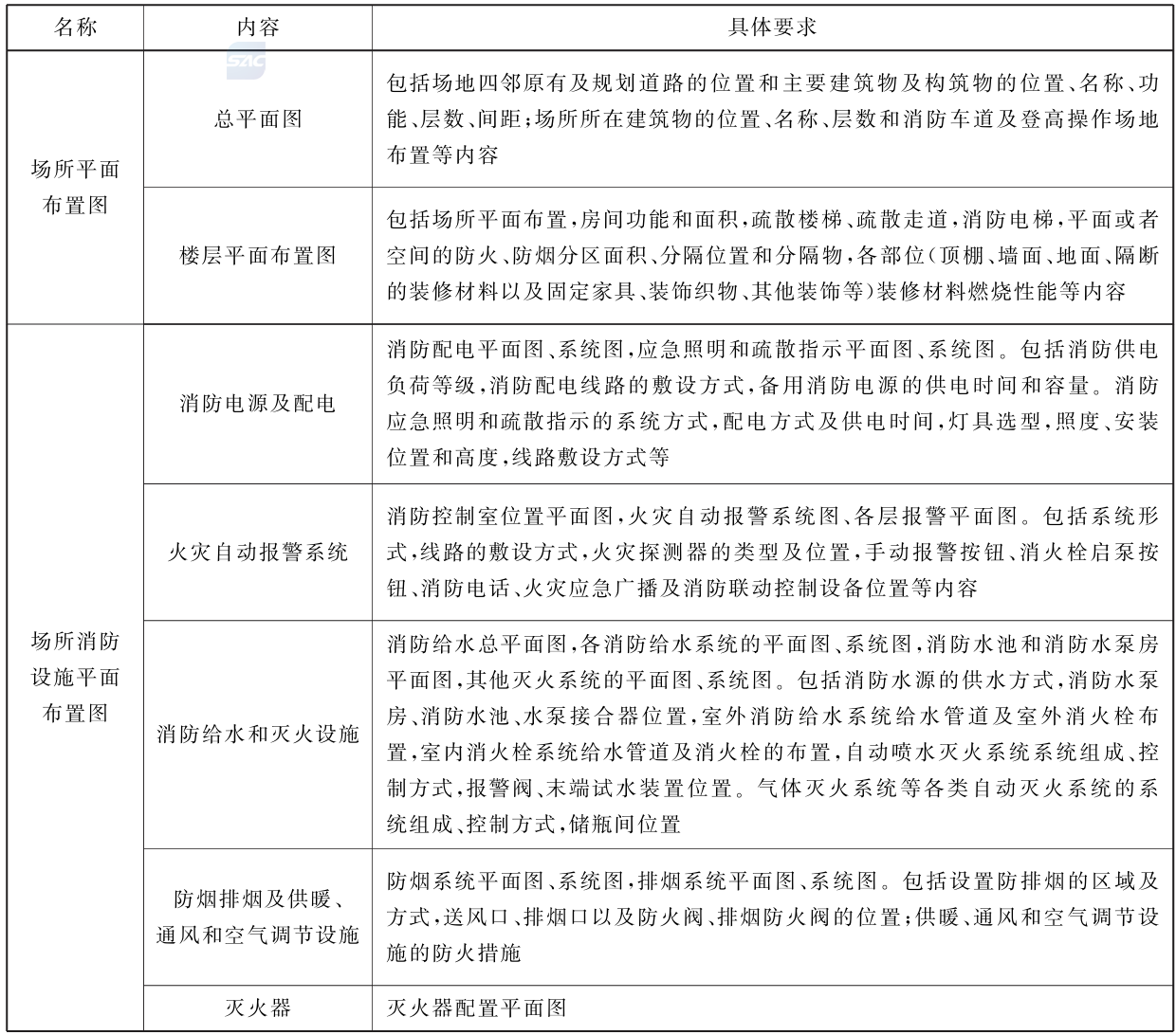
附 录 A
(资料性)
场所平面布置图和场所消防设施平面布置图内容要求
公众聚集场所平面布置图和场所消防设施平面布置图内容要求见表A.1。
表A.1 场所平面布置图和场所消防设施平面布置图内容要求

附 录 B
(资料性)
公众聚集场所投入使用营业消防安全检查记录表
公众聚集场所投入使用营业消防安全检查记录表见表B.1,由消防监督人员填写签名,并记录检查
时间,单位(场所)负责人确认后签名。表中场所范围、资料审查以及检查内容各栏内可采用划“√”的形
式记录,具体情形栏内应记录具体的抽查部位及检查情况,存在的重要事项和其他事的情况均需如实记
录。根据6.3.1的要求,在总平面布局、消防水源、室外消火栓、水泵接合器、消防电梯栏内采用划“√”
的形式记录此项为必查还是选查内容。对能当场整改的其他事项,应要求场所当场整改完毕,并在备注
中记录。对不能当场整改的其他事项,应要求场所确定整改措施、期限,并在备注中记录;在相关问题未
改正之前,要求场所落实安全防范措施,逾期未改正的,依法予以查处。
表B.1 公众聚集场所投入使用营业消防安全检查记录表

表B.1 公众聚集场所投入使用营业消防安全检查记录表(续)

表B.1 公众聚集场所投入使用营业消防安全检查记录表(续)

表B.1 公众聚集场所投入使用营业消防安全检查记录表(续)



参 考 文 献
[1] GB8624 建筑材料及制品燃烧性能分级
[2] GB25201 建筑消防设施的维护管理
[3] GB25506 消防控制室通用技术要求
[4] GB35181 重大火灾隐患判定规则
[5] GB/T38315 社会单位灭火和应急疏散预案编制及实施导则
[6] GB50016 建筑设计防火规范
[7] GB50084 自动喷水灭火系统设计规范
[8] GB50116 火灾自动报警系统设计规范
[9] GB50140 建筑灭火器配置设计规范
[10] GB50166 火灾自动报警系统施工及验收标准
[11] GB50222 建筑内部装修设计防火规范
[12] GB50261 自动喷水灭火系统施工及验收规范
[13] GB50354 建筑内部装修防火施工及验收规范
[14] GB50370 气体灭火系统设计规范
[15] GB50444 建筑灭火器配置验收及检查规范
[16] GB50974 消防给水及消火栓系统技术规范
[17] GB51251 建筑防烟排烟系统技术标准
[18] GB51309 消防应急照明和疏散指示系统技术标准
[19] GZB4-07-05-04 消防设施操作员
[20] JGJ48 商店建筑设计规范
[21] JGJ58 电影院建筑设计规范
[22] JGJ62 旅馆建筑设计规范
[23] JGJ64 饮食建筑设计标准
[24] XF/T1245 多产权建筑消防安全管理
[25] 中华人民共和国消防法(2021年4月29日修正)
[26] 公共娱乐场所消防安全管理规定(公安部令第39号)
[27] 机关、团体、企业、事业单位消防安全管理规定(公安部令第61号)
[28] 应急管理部关于贯彻实施新修改《中华人民共和国消防法》全面实行公众聚集场所投入使用
营业前消防安全检查告知承诺管理的通知(应急〔2021〕34号)
